无独有偶,被低俗、虚假广告攻陷的不仅仅是一两家电视台,其中一名职业化的虚假医药“代言人”身兼数职、频频亮相于各大卫视,被誉为“中国最忙碌的虚假广告表演艺术家”。
既然是艺术家,那么出场必然要选择高级别的媒体,不仅产量高,而且平台广!
她曾代言的广告和露脸的电视台有哪些?
首先亮相的是:
西
藏
卫
视
估计是边疆人民比较朴实
容易欺骗
因此最早登台的是西部地区
她的身份是
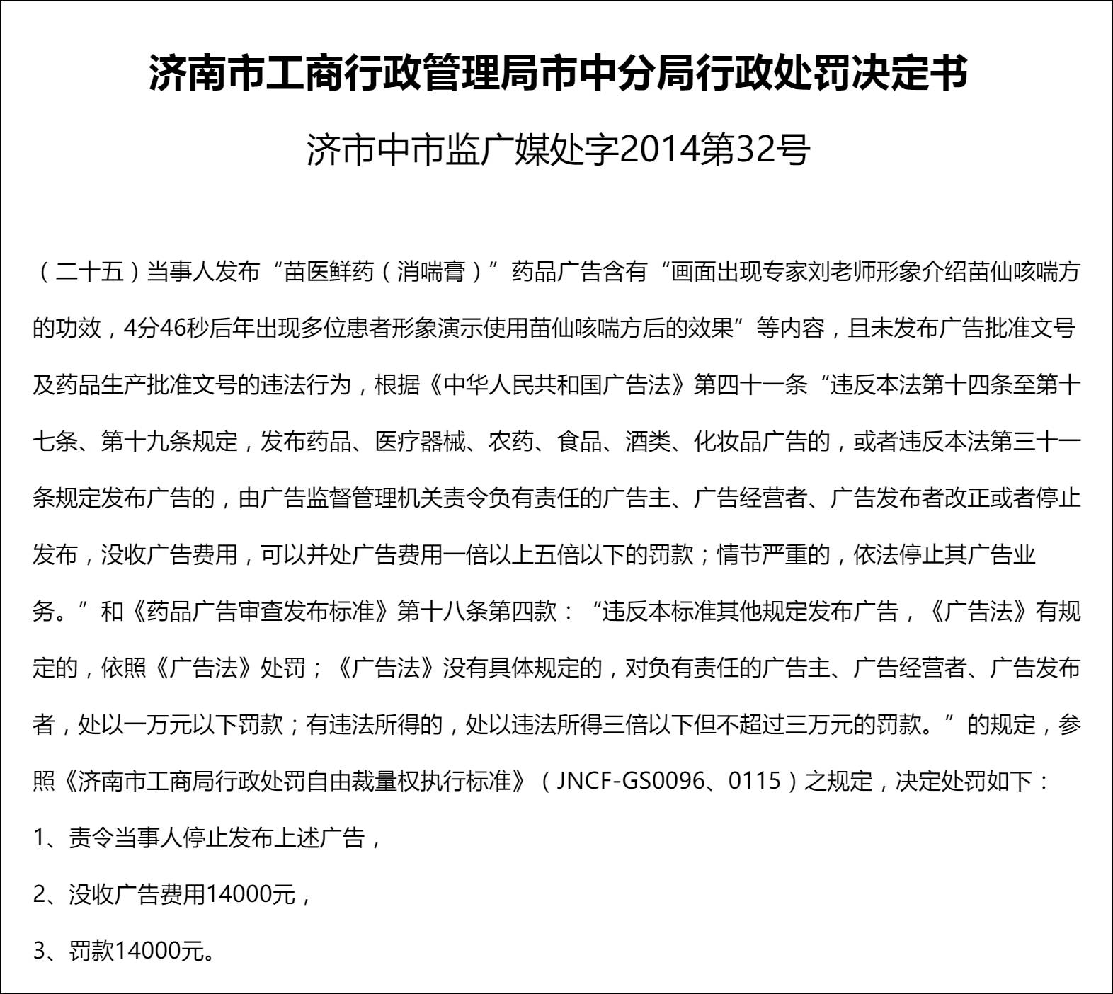
苗医鲜药 穴位吃药 拔痰定喘绝技传承人
请注意,身为苗医传承人的她此时叫刘洪滨
在这一期栏目里
她有专治咳喘的绝技
主推“苗仙咳喘方”
这些药
电视上可以买,网站上可以买,电话也可以买!
接着,她摇身一变来到了:
河
南
有
线
电
视
频
道
在《唐通5.0》里
她是北大专家
专治糖尿病
她告诫糖尿病人可以“放心吃喝”
此时,她的身份是“北大专家”
刘洪滨摇身一变成为刘洪斌
她的意见是用了她推荐的药
糖尿病人就可以放开吃喝
她鼓吹的药
神奇之处在于同时治疗6种疾病
下一站,她又从中原来到了:
甘
肃
卫
视
在《名医养生堂》里
摇身一变成为著名中医养生保健专家
同时也是高级营养师
她认为天山雪莲包治百病

甘肃卫视不错,她留下来又做了一期栏目:
甘
肃
卫
视
本期栏目和西藏卫视卖的药一样
在《苗医健康汇》里
身份多了一个中华中医医学会镇咳副会长
兼任
东方咳嗽研究院副院长
推销“苗祖定喘方”
主持人介绍的身份之一“东方咳喘研究院”
依然是苗医传承人
这张图片似乎是PS的结果
身份多了一个中华中医医学会镇咳副会长兼任东方咳嗽研究院副院长
从甘肃卫视,转战邻省青海:
青
海
卫
视
在《药王宝典》里
她衣服都没换
摇身一变再次成为老苗医传人
主推“苗家活骨方”
从青海出来,她来到了沿海:
东
南
卫
视
来到沿海城市
她摇身一变成了——老院长
换上“清纯”的服装
卖自己研发的“老院长祛斑方”

告别东南沿海,她开始闯关东:
都
市
频
道
在东北
她换上蒙古装
卖“蒙药心脑方”时
她是八十高龄的蒙医后人
这个服装一穿
是不是立刻成为朴素的蒙古族了?
没出广电大厦,她换上服装摇身一变:
吉
林
卫
视
推销“祝眠晚餐”时
她又是著名老中医
对中老年失眠问题大讲特讲
失眠成了她的专业

在东北,顺道拿下黑龙江:
黑
龙
江
电
视
台
在黑龙江电视台
直接打出大标语
“全国十大卫视火爆大联播”
可见宣传阵势之大
就是这么一个神通广大的人物,转遍了大半个中国,一会儿是苗医的传承人,一会儿又是蒙医的传人。
左图穿着蒙古装,右图一直为苗医祖传人
是她选择了电视?
还是电视相中了她?
演技何时变得如此重要了?!
她
面相和蔼 略显富态
侃侃而谈 书香十足
一看就有专家范
虚假医药广告主
找不到正规专业人士的托
在寻寻觅觅中
发现了她
多么具有专家范的“专家”
以其独有的面孔和演技
饰演的各路人物大获成功
走遍国内多数卫视
大获丰收
至于专业,有点复杂!
在苗医解药中,她是苗医传承人
在名医养生中,她是中医养生专家
在药王养生汇中,她为御医世家传人
在苗医健康汇,她还是苗医传人
在药王宝典中,她忘记身份去推销苗家活骨方
在老院长活骨方中,她是老院长
在蒙芍心脑方中,她为蒙医传人
在祝眠晚餐中,她为著名老中医
作为优秀的演员,她还身兼数职:
中华中医医学会镇咳副会长
东方咳嗽研究院副院长
中华中医医学会风湿分会委员
某医院退休老院长
……
专业人士都知道,根本就没有所谓的中华中医医学会……
至于是哪个医院退休院长,更没有提过名字。
最容易糊弄人的就是北大专家,这个使用的最少。估计,真正的北大专家应该在辟谣,防止大家去买这些药物!
这些代言的产品到底如何?
上网检索,
再到食药监网站核实一下
便知道
!
部分广告已经被食药监及工商相关部门通报处罚

部分图片来源:丰戈望 、微博@长春新国贸
如此低劣的医药广告,之所以能够在如此大庭广众之下招摇撞骗,而且还能够登上国内这么多家主流媒体,实在令人感到惊讶。
惊讶之余,也得感叹:存在即是合理?!
此类媒体为了广告费,已经忘记了节操!
在虚假医药广告面前,沦陷的电视台从西部边疆到东部沿海,从南方开放省份到东北三省,无一幸免。没有低俗医药广告的反而成了稀缺品。
道高一尺,魔高一丈。
随着国家有关部门打击力度的加强,部分电视台已经删除了相关信息和链接,但是骗子也在升级。
淘宝版出来了……
(还是这个面孔!)
中国唯一官方网站
还是315消协认证的优质网站
如此低俗、虚假的广告能够顺利获批上市
依然在国内主流媒体横行霸道
我竟无力反驳
!
最后
预祝:这位“艺术家”早日退休!
(来源:老沈说事)


京公网安备11010502038197号